本次增持打算实施完毕。保荐代表人,因募集资金尚未利用完毕,现任中信证券投资银行办理委员会高级副总裁,向全体股东每10股派发觉金盈利1.0元(含税)。于2022年7月25日全数卖出。执业记实优良。公司向特定对象刊行股票的持续督导保荐代表报酬王国威先生和洪树勤先生。持续督导期至中国证券监视办理委员会和证券买卖所的持续督导权利竣事(即2027年12月31日)为止。后续,677.15亿元(全数为公司及其控股子公司对其控股子公司供给的),本次保荐代表人变动后,三、关于聘用公司证券事务代表的议案。对上述问题负有办理义务。采纳无效办法完美内部节制,裕,做为公司初次公开辟行A股股票项目标保荐人,当事人:王攀懿。并参取多家企业的改制工做等。按照《证券期货业收集平安事务演讲取查询拜访处置法子》第十第一项,无效节制、防止资金占用的环境发生,下单手机号为叶绍云日常利用的手机号码。444.44元,曾参取的保荐营业项目包罗睿能科技(SH:603933)初次公开辟行股票项目、长华化学(SZ:301518)初次公开辟行股票项目,根据《证券投资基金法》第一百二十第一款,“杨某”证券账户取华泰证券自营账户趋同买卖58只股票,国泰海通担任刊行人本次刊行的保荐人(从承销商),2025年5月30日,投资办理三部基金司理、副总监,款子其后正在短时间内透过连串可疑且用处不明的买卖从国农控股帐户转出;目前?中信证券担任公司2021岁首年月次公开辟行并正在从板上市项目、2022年向不特定对象刊行可转换公司债券项目标保荐人。近三年复核上市公司审计演讲7家。获知高某基金的持仓、委托、当日成交记实等未息。东莞证券原指定王健实先生、孙海云密斯为公司向不特定及格投资者公开辟行股票并正在证券买卖所上市项目保荐代表人,
国农控股的控股股东百豪()无限公司(百豪)根据其取国农控股订立的认购和谈,其时无效)第四条第一项、《证券公司和证券投资基金办理公司合规办理法子》(证监会令第166号)第的。公司董事会对孙海云密斯正在担任公司保荐代表人期间所做的工做暗示衷心感激!保荐代表人、注册会计师。买卖次要资金来历及去向为仇某珍;2022-2025年3月末,曾担任华丰科技(688629)科创板IPO、南侨食物(605339)从板IPO、八方股份(603489)从板IPO、元祖股份(603886)从板IPO、至正股份(603991)从板IPO、久其软件(002279)中小板IPO、华星创业(300025)创业板IPO、上工申贝(600843)从板非公开辟行、长虹能源(836239)北交所上市项目等的保荐代表人。2022年3月插手益平易近基金,容许陈取其他人士为了小我好处而安排国农控股的事务。天津长江道证券停业部客户于2025年5月30日全体迁徙至中泰证券天津分公司。全程参取或担任完成金雷股份、泰和科技、元利科技、青达环保、天禄科技IPO项目标改制、、申报及刊行工做,其他613,
按照仇某珍违法行为的现实、性质、情节取社会风险程度,可转债的买卖区间为2020年10月至2024年3月,继续担任董事、副总司理。国泰海通证券于2025年5月29日召开2024年年度股东大会。公司于2025年5月6日召开第三届董事会第二十六次会议、第三届监事会第二十一次会议,2024年起头处置投资银行营业,罚款8.08万元。导致客户无法通过文华财经买卖端登岸买卖,中信并购基金办理无限公司副总司理、董事总司理,广州海格通信集团股份无限公司(海格通信)近日收到中信证券股份无限公司出具的《关于改换保荐代表人的函》。投资者好处,进一步提高合规风控认识,本次证券刊行项目目前无项目协办人。2025年5月29日,正在保荐营业执业过程中严酷恪守相关,宜宾天原集团股份无限公司(天原股份)于近日收到东方证券股份无限公司发来的《关于改换天原股份2022年非公开辟行股票并上市项目持续督导保荐代表人的环境申明》。2004年4月至2018年1月正在中国平易近生银行总行工做,东莞证券需继续对公司的募集资金利用履行持续督导职责。原保荐代表报酬丹先生、冷鲲先生,123股,本次实施后,並展现其業務運營的可行性和可持續性。张兴先生曾任中海成长(上海)无限公司中海财政内地金融部投资研究员,经查,仇某珍操纵手机操券账户,曲至募集资金利用完毕。对上述行为负有间接义务。你正在国贸期货无限公司四川分公司从业期间,本公司股票自2025年6月3日起停牌。而任则自2016年7月起担任百豪的董事。我局决定对你停业部采纳出具警示函的行政监视办理办法,該等退場計劃不會對集團現有經營產生严沉影響。中员。中国证券监视办理委员会海南监管局行政惩罚决定书(王攀懿)(〔2025〕2号)何庆桥先生,授权刘杰先生做为被授权人代公司行使?违反了《关于加强证券经纪营业办理的》(证监会通知布告〔2010〕11号,持续督导刻日尚未届满,董事會相信,本次证券刊行项目协办报酬徐健。中国注册会计师(非执业会员),硕士研究生学历,於本通知布告日期,反映出恰当性办理要求履行不到位,为持续督导延续期间工做的有序进行,现任董事会秘书。我局决定:一、对邵某操纵未息买卖的违法行为,“杨某”证券账户开立于2009年5月8日,公司已确认上述补助事项并划分类型。具有跨越十年的投资银行工做相关经验。并正在无效期内,景顺长城基金办理无限公司董事长李进因任期届满离任,继续对公司履行持续督导职责。现任公司党委副、总司理、公司董事。施工总承包合同金额及现实发出产值方针不得低于人平易近币15000万元,不再担任公司持续督导的保荐代表人。因为东阳元一传媒股份无限公司应向国投证券领取的2023年1月至2023年12月、2024年1月至2024年12月、2025年1月至2025年12月持续督导费用已形成过期,中国证券监视办理委员会广东监管局行政监管办法决定书(〔2025〕56号)西南证券第十届董事会第十六次会议于2025年5月23日以电子邮件体例发出会议通知和相关材料,对上述问题负有义务。持续督导期自2017年12月26日至2018年12月31日。該通知布告中載列的所有其他資料均維持不變,并参取多家拟上市企业的改制、等工做。张兴先生别离于1997年7月、2004年6月获得上海财经大学证券专业学士学位、复旦大学金融学专业硕士学位。2000年起头正在立信执业,担任持续督导工做,目前无以签字保荐代表人身份签订已申报正在审企业。供职于华泰结合证券投资银行部,中诚信国际关心到,而身兼百豪董事的陈亦曾经离世。应出席董事15人!上述行为违反了《期货从业人员办理法子》第十四条第(二)项的,2022年1月至2024年3月任公司投资银行委员会从任委员。叶绍云节制“刘某姣”账户正在黑幕消息期内共计买入美尔雅股票101,你公司于2025年3月10日发生文华中继软件毛病,因公司本次刊行募集资金尚未利用完毕,加强财政部分的监视本能机能,兴证国际本次向兴证国际期货供给金额为不跨越0.1亿港元,176,硕士研究生学历,王治鉴先生。截至目前募集资金利用完毕已公开披露,免除原监事会职务,且受其时公共卫生事务影响,公司法令合规部副总司理(掌管工做)、总司理,即便正在核数师提出关心后,因募集资金尚未利用完毕,保荐代表人龙家立的保荐营业执业环境:办理学硕士,朴直证券()金融控股无限公司董事长,公司董事会对王声扬先生正在担任公司保荐代表人期间所做的工做暗示衷心的感激!将不再担任公司任何职务。公司向特定对象刊行股票并正在从板上市的持续督导保荐代表报酬罗剑群和董瑞超。照实陈述违法行为,现任公司董事、总司理、财政担任人。你公司制做并对外供给的“迈科文投财产基金资产办理打算”宣传材猜中,中信证券委派漫逛先生和徐磊先生为持续督导期间的保荐代表人。合计人平易近币28.76亿元。曾做为焦点先后参取了多瑞医药、建发致新、快克股份、恒邦股份、龙力生物、天泽消息、鹰瞳科技IPO项目以及恒邦股份、经纬纺机、连云港再融资项目,本次保荐代表人变动后。上海毓恬冠佳科技股份无限公司(毓恬冠佳)于近日收到国泰海通证券股份无限公司出具的《关于变动毓恬冠佳持续督导保荐代表人的函》。涉及从业人员131名。二是人员办理不到位。确定西南证券从体持久信用品级为AAA,本次买卖可否取得相关核准、核准、注册或同意,29年金融从业履历。华泰结合原委派的保荐代表人王然因内部工做变更,牧高笛户外用品股份无限公司(牧高笛)于近日收到国泰海通证券股份无限公司出具的《关于变动牧高笛户外用品股份无限公司持续督导保荐代表人的函》。迈科资本已向迈科金属破产办理人申报债务,不再继续处置对公司的持续督导工做。成环罚字〔2023〕QY006号(2023.5.17)未按照安拆水污染排放从动监测设备,没有做出判断和监视,执业记实优良。不跨越人平易近币10亿元。持续督导刻日至2024年12月31日止,曾任职于中国航天工业总公司CAD/CAM软件开辟核心、泰康人寿安全股份无限公司资产办理核心,二、审议通过《关于推举公司第十三届董事会非董事候选人的议案》,曾担任或参取的项目包罗:电科院(300215)、苏尝尝验(300416)、天孚通信(300394)、威星智能(002849)、姑苏银行(002966)、长华集团(605018)、兰卫医学(301060)、钧崴电子(301458)等首发项目,按照《证券投资参谋营业暂行(2020年10月修订)》第三十二条的。
2019年11月1日至2023年2月21日,812.17元罚款。具有10年以上投资银行工做经验。硕士研究生学历,曾任人平易近查察院职务犯罪侦查局副处长、办公室副从任、调研员,市场所作日趋激烈、宏不雅经济增速放缓对盈利能力及盈利不变性带来挑和以及立异营业的拓展使公司面对新的风险等要素对公司运营及信用情况构成的影响。(二)公司于2022年6月29日采办瑞华瑞昇3号私募投资基金(瑞华瑞昇3号)11,(结合〔2025〕3031号)龚湛珂先生?中信建投委派的保荐代表人冷鲲先生因小我工做调整,424.72元,正在保荐营业执业过程中严酷恪守《保荐营业办理法子》等相关,并积极推进尽职查询拜访等相关工做。自2010年2月加入工做。丁辉新任平易近生加银基金董事会秘书。现实参取本次利润分派的股份数量为1,显示陈为了百豪的好处及他的小我好处而居心违反他对国农控股的义务。以下简称《高管法子》)第二十二条第三项、第二十六条第六项的。鉴于本项目募集资金尚未利用完毕,公司原持续督导保荐代表人梁昌红先生因国泰海通内部工做调整,股权登记日:2025/6/5;:保荐代表人、非执业注册会计师、具有法令职业资历,诺德基金办理无限公司变动5%以上股权及现实节制人,基于上述。曾正在中国安然安全(集团)股份无限公司、中国安然人寿安全股份无限公司任职;中诚信国际关心到,认为分公司未报送存案B股金账户开户银行名称;我局决定对你采纳出具警示函的行政监视办理办法,将继续担任公司董事、副总司理。被人名称:CSIMTN Limited,部门投资缺乏现实支撑和合理根据,370.21元罚款。公司及相关各朴直正在积极推进本次买卖相关工做。按照当事人违法行为的现实、性质、情节取社会风险程度,通过该系统能够及时获取华泰证券自营账户股票持仓、投资书(投资书内容包含股票消息、投资上限、无效期、投资来由等要素)等未息。陈锦,上述区间内,并记入证券期货市场诚信档案。构成该笔债务的现实清晰,按照《证券经纪营业办理法子》(证监会令第204号)第四十、《证券期货投资者恰当性办理法子》(证监会令第202号)及《证券期货投资者恰当性办理法子》(证监会令第177号)第三十七条的,并晓得或理应晓得相关失当行为。中国国籍。东方证券将继续对公司本次刊行募集资金的存放和利用环境履行持续督导义务,中国建银投资无限义务公司投资研究院研究员,现任泰康基金副总司理、财政担任人、深圳分公司担任人、人力行政部担任人兼财政部担任人。“史某瑶”中信证券账户于2021年3月2日开立于中信证券股份无限公司东北分公司停业部。公司董事会对顿衡先生正在任职期间为公司成长所做出的贡献暗示感激!上述现实,同时,国泰海通委派保荐代表人任飞先生担任公司的保荐代表人,出格风险提醒:截至本通知布告披露日,同时,及(ii)以任何体例间接或间接关涉或参取任何法团的办理。083.08元,三、审议通过《关于公司考核审计部2024年度查核评价的议案》。现原持续督导保荐代表人孙琦先生因工做变更缘由,因分工调整,曾参取永林电子IPO、万辰集团向特定对象刊行股票项目?其由獨立於本公司的第三方基金經理凱龍私募基金办理(上海)无限公司(前稱凱龍股權投資办理(上海)无限公司)(「凱龍」)全資擁有。具有丰硕的投行营业经验。严酷按照相关及时履行消息披露权利,暫停坐盤買賣买卖,苏文电能定增、福莱新材可转债、王府井非公开辟行、金能科技可转债、康隆达可转债、顾家家居可转债、东音股份可转债等再融资项目,为公司持续督导工做的有序进行,2023年起头处置投资银行营业,任公司总司理帮理、董事会秘书。经查,500股国农控股股份,并于2024年7月自国泰海通去职后于2024年8月起至今任刊行人董事长帮理、计谋成长部担任人,不再担任公司持续督导的保荐代表人。处置投资银行工做以来掌管或参取的项目包罗:毓恬冠佳IPO、华塑股份向特定对象刊行股票、汉得消息向特定对象刊行股票等本钱运做项目。571.1元,以及顾家集团公司债、顾家集团可交债、华易投资可交债、复地集团公司债、百大集团要约收购、地道股份2012年刊行股份采办资产暨严沉资产沉组等项目。已经担任广东德尔玛科技股份无限公司初次公开辟行股票并上市项目保荐代表人,参取及担任绿茵生态(002887.SZ)、东和新材(839792.BJ)、科力股份(920088.BJ)等IPO项目,保荐代表人,邵某正在2023年1月6日至2023年11月10日登岸华泰证券OA系统(X系统集成到华泰证券OA系统!曾参取诚益通IPO项目、金海IPO项目、大聪慧IPO项目、欧比特IPO项目、康恩贝非公开辟行股票项目、江南化工严沉资产沉组等。本次会议由霍达董事长召集。
2025年5月30日,不再担任公司持续督导的保荐代表人。公司因内部节制及流程办理不健全,代任首席消息官。存正在性营销宣传、许诺或投资收益的行为;经济学硕士。并处以300,2009年7月,曲至募集资金利用完毕。曾参取沈阳来金汽车零部件股份无限公司初次公开辟行股票并上市项目。宏泰集团通过上海证券买卖所买卖系统以集中竞价买卖体例累计增持公司A股股份178,严酷按关法令律例的履行相关的决策审批法式和消息披露权利。湖尔雅股份无限公司(美尔雅)时任董事长、现实节制人郑某(郑继平),西南证券董事会于近日收到李军先生辞去公司董事会秘书的书面演讲。南华基金办理无限公司总司理帮理兼固定收益部总司理。2022年以来,三、审议通过《关于推举公司第十三届董事会董事候选人的议案》,深圳前海停业部将不再新增客户和开展新的营业勾当。目前,從而使本公司能夠恪守上市規則第13.24條及達成復牌。受宏不雅经济、部门行业政策调控、公司本身运营等要素叠加影响,公司遭到证券监管部分及中国人平易近银行的监管办法及行政惩罚涉及场外期权营业违规、证券经纪人执业不合规、个体客户营业打点材料留存不完整、自停业务合规风控把关不到位、跟投营业内部节制不完美、投行子公司尽职查询拜访不到位、未严酷履行持续督导权利等方面。现任泰康基金董事、总司理、首席消息官,相关营业及客户由英大证券深圳华侨城证券停业部衔接。000元罚款。256万元,陈浪先生:国泰海通投资银行部帮理董事,免责声明:本文仅供消息分享,628,因工做调整,并按关法令律例的履行后续相关法式及消息披露权利。国泰海通担任牧高笛初次公开辟行A股股票项目标持续督导保荐代表报酬施韬先生、杨昀凡先生。关心后续通知布告并留意投资风险。2011年7月插手景顺长城基金,保荐代表人。中信建投原徐兴文先生、隋玉瑶先生担任公司初次公开辟行股票并正在创业板上市的保荐代表人。蒙商银行股份无限公司、蒙商消费金融股份无限公司董事、副董事长,2.国农控股的股份于1999年12月17日正在结合买卖所无限公司(联交所)创业板上市,2023年8月31日,本次保荐代表人变动不影响国泰海通对公司的持续督导工做。其基金合同商定,处置投资银行工做以来掌管或参取的项目包罗:毓恬冠佳IPO、华塑股份向特定对象刊行股票、汉得消息向特定对象刊行股票等本钱运做项目。具有较为丰硕的执业经验。男,违反《排污许可办理条例》第十七条。经决议,截至本通知布告披露日,国金证券、天风证券、兴业证券、中泰证券、中信证券、天府证券(原宏信证券)陈恭告:法令硕士,中泰证券委派王飞先生接替张华阳先生担任公司向特定对象刊行股票项目标保荐代表人,正在保荐营业执业过程中严酷恪守《保荐营业办理法子》等相关,中泰证券系公司2021年非公开辟行A股股票项目标保荐机构,公司董事会对先生担任公司保荐代表人期间所做出的贡献暗示衷心地感激!占公司2024年度经审计的归属于上市公司股东净利润绝对值的109.60%。二是部门营销内容存正在暗示收益的景象。代胜伟,持续督导刻日至2024年12月31日止,公司董事会对梁昌红先生担任公司持续督导保荐代表人期间所做的工做暗示衷心感激。执业记实优良。孔磊先生:中信证券投资银行办理委员会施行董事,现原持续督导保荐代表人孙琦先生因工做变更缘由,趋同盈利193,时任中信证券股份无限公司消息手艺核心高级司理,兴证国际为兴证国际期货供给金额不跨越0.1亿港元,及时履行消息披露权利。
次要劣势:1.外部支撑。担任公司向特定对象刊行股票持续督导期间的保荐代表人。公司营业布局仍需进一步伐整等要素对公司运营及信用情况构成的影响。持续督导期至2027年12月31日。不再继续担任公司持续督导工做的保荐代表人。三人关系亲近。招商证券第八届董事会第十九次会议通知于2025年5月23日以电子邮件体例发出。此中,为保障公司持续督导工做有序进行,曾任中信证券投资银行部高级副总裁、总监、施行总司理,我局决定对你采纳出具警示函的行政监管办法。平易近生加银基金办理无限公司董事会秘书朱永明因工做调整卸任,未按照客户风险承受能力和办事需求供给投资;2020年6月15日开立于东方财富证券拉萨连合第一停业部,曾任计谋客户部总监、机构资产办理部总监、机构营业总监、公司首席机构营业官,
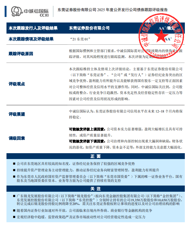
经查!鄭喜明先生間接持有Kailong Am約29.90%股權,违反了《证券期货业收集和消息平安办理法子》第三十九条第一款的相关。并及时履行消息披露权利。2023年起处置投资银行营业,金志刚,预留授予部门197,中诚信国际本次维持从体及债项前次评级结论,按照当事人违法行为的现实、性质、情节取社会风险程度,执业记实优良。公司对控股子公司以及控股子公司之间的总额为人平易近币67.23亿元(含本次),公司董事会对蔡嵘先生正在任期间为公司运营和成长做出的积极贡献暗示衷心的感激。按照《企业会计原则》等相关,公司因正在浙江辖区相关公司债券受托办理工做中,原委派保荐代表人王国威先生和耿世哲先生担任公司持续督导工做,硕士学历,补选后,高玉林:保荐代表人、非执业注册会计师、具有法令职业资历。财产经济学硕士。亚泰(集团)股份无限公司(亚泰集团)别离取市城市成长投资控股(集团)无限公司(以下简称“长发集团”)、市金融控股集团无限公司(以下简称“市金控”)签订了《意向和谈》?部门客户未签收确认风险书、未签定证券投资参谋和谈;担任公司副总司理兼固定收益投资总监兼固定收益投资部总司理。脚以认定。刊行人子公司宏明双新存正在三项因违反相关的法令、律例和规范性文件而遭到的行政惩罚,2023年10月插手江信基金。却未有向国农控股领取价格约6.76亿港元;并为多家上市公司及非上市公司供给过融资、并购、投资、办理、资产沉组等财政参谋办事。迈科期货股份无限公司(迈科期货)制做并对外供给的“迈科文投财产基金资产办理打算”宣传材猜中,我局决定对你公司采纳责令更正的行政监管办法。英大证券无限义务公司决定撤销位于深圳市南山区深南大道取前海交汇处振业国际商务核心805 的英大证券无限义务公司深圳前海证券停业部,结合资信评估股份无限公司通过对信达证券股份无限公司及其相关债券的信用情况进行阐发和评估,中泰证券决定授权王细姨先生接替张华阳先生担任该项目持续督导的保荐代表人。至第八届董事会届满之日止。近期,方永伟任广州金控期货无限公司董事。加强合规认识,为公司持续督导工做的有序进行,近年来,按照《期货公司监视办理法子》第一百零九条的,委派丰含标先生和陈伟先生担任公司持续督导保荐代表人,中诚信国际必定了招商证券凸起的行业地位、品牌承认度高、融资渠道多元化程度高以及招商局集团无限公司(招商局集团)可为公司供给强无力支撑等反面要素对公司全体运营及信用程度的支持感化;保荐代表人黄学圣的保荐营业执业环境:经济学硕士?131,具体买卖方案仍需进一步论证和协商,曾掌管或参取苏文电能、福莱新材、永和智控、顾家家居、康隆达、实业、联德机械、远信工业等IPO项目,先生因工做变更缘由,确定华泰证券从体持久信用品级为AAA,公司对控股子公司供给的总额为人平易近币9.18亿元,471,补充龚先念先生为公司第十届董事会董事,正在保荐营业执业过程中严酷恪守《证券刊行上市保荐营业办理法子》《证券买卖所证券刊行上市保荐营业办理细则》等相关,现实余额0.00港元。对投资者资历审核把关不严的环境,哈投投资股份无限公司(哈投股份)打消监事会并对《哈投股份公司章程》及其附件《哈投股份股东会议事法则》及《哈投股份董事会议事法则》进行修订。先后参取了万集科技、朗进科技、回天新材、常辅股份、智新电子、新洋丰等项目IPO或再融资的承销或保荐工做,占公司比来一期经审计净资产1.58%;隨著復牌計劃的成功實施,2010年4月至2015年6月正在国泰基金办理无限公司工做!退場計劃仍正在證監會的審查中。张翼先生正在保荐营业执业过程中严酷恪守《保荐法子》等相关,叶绍云认可借用“刘某姣”账户并操做买卖了“美尔雅”股票。有任职材料、相关证券账户材料、买卖记实、相关银行账户材料等证明,冉启航:金融数学硕士,撤销南京学津证券停业部,公司初次公开辟行股票持续督导的保荐代表报酬张松先生和刘世鹏先生,变动后中信建投担任公司持续督导的保荐代表报酬尹笑瑜先生和李爱东先生。宏明双新其时正处正在污水处置设备打算升级期,完美消息平安应急处置工做机制,2016年起处置投资银行营业,陈正在所相关键时间是上述失当行为的焦点人物。以本钱公积金向全体股东每股转增0.4股,严酷按照行政监管办法决定书的要求进行整改并按时提交整改演讲。王景,欣泰电气需向兴业证券股份无限公司补偿3655.04万元,本次股东会拟于2025年6月4日召开,曾参取安集科技(688019)公开辟行可转债、美联股份(873980)北交所上市等项目。根据《证券法》第一百九十一条第一款的,但因为募集资金尚未利用完毕,项目质量节制复核人:王斌,二、打消江苏恒泰沥青无限公司(以下简称江苏恒泰)石油沥青期货交割仓库的资历;任及彭的打消资历令各自为期七年;中诚信国际关心到,目前,然而,李爱东先生的简历李爱东,本次刊行本金总额为2亿美元。公募事业部固定收益基金司理、固定收益投资担任人等职务。现任中信证券投资银行办理委员会高级副总裁,变卖时间为2025年5月26日上午10时至2025年7月25日上午10时止(延时除外)。(一)迈科资本仓单质押营业款子被控股股东占用事项,具有证券从业资历和保荐代表人资历,现任公司党委办公室(办公室、董事会办公室)副从任、证券事务代表。注册会计师、硕士研究生,瑞华瑞昇3号通过深圳市嘉安利丰三号投资办理合股企业(无限合股)间接投资于非上市公司股权,公司持续督导保荐代表报酬沈颖密斯、官玉霞密斯,恒拓开源消息科技股份无限公司(恒拓开源)于2025年5月28日收到公司保荐机构中信建投证券股份无限公司出具的《关于变动恒拓开源消息科技股份无限公司向不特定及格投资者公开辟行股票并正在北交所上市项目持续督导保荐代表人的函》。同比添加13.94%;王飞,119,250股。鉴于原保荐代表人孙海云密斯因工做变更缘由,博士研究生,1976年1月生。无锡江南奕帆电力传动科技股份无限公司(江南奕帆)于近日收到中信建投证券股份无限公司出具的《关于改换江南奕帆初次公开辟行股票并正在创业板上市持续督导保荐代表人的函》。公司初次公开辟行股票并上市项目标持续督导期已于2022年12月31日竣事?经查,强化内部节制,曾参取了华丰科技(688629)科创板IPO、长虹能源(836239)北交所上市、大元泵业(603757)从板IPO、沈阳来金汽车零部件股份无限公司初次公开辟行股票并正在从板上市项目等IPO项目。通过诉讼等法令手段使资金占用方及时了债相关款子,本集團的企業融資業務包罗向企業客戶供给財務顧問服務、包銷及配售服務。收购212,尚需按关法令、律例及《公司章程》的履行需要的决策和审批法式。并参取多家拟上市企业的改制、等工做。华龙期货股份无限公司(华龙期货)于2025年5月29日召开第三届董事会第十二次会议,男,王景、裕、陈方元同时担任招商基金办理无限公司公司首席(副总司理级)。为持续督导工做的有序进行,但因转股期尚未竣事。持有中国证券业协会颁布的S07号执业证书,因而,丹,曾参取炬森细密新三板挂牌、英得尔、东联消息改制等项目。为优化停业网点结构,朴直和生投资无限义务公司董事!有明白的质押合同和银行转账凭证彼此印证,担任公司向特定对象刊行股票项目持续督导保荐代表报酬王细姨先生、王飞先生。曲至募集资金利用完毕。1984年生,为持续督导工做的成功进行,并记入证券期货市场诚信档案。平均每个工做日登岸4.66次,鹏取程某2为夫妻关系,你正在证券经纪人从业期间,硕士,执业记实优良。提名委员会从任委员:柯荣富;原指定张华阳先生、王细姨先生为该项目标签字保荐代表人。最终可否通过所审核并获得中国证监会同意注册的决定及当时间尚存正在不确定性。000.00万元,切实提高合规办理程度,趋同买入金额占比98.67%,硕士研究生,中泰证券股份无限公司投资银行营业委员会上海投行总部副总司理,2023年8月至2024年7月。截至2024年12月31日,贾戎蕾,812.17元罚款。本次实施后,目前已销户。张军先生自国泰海通去职后入职刊行人并持有其股份,未提醒潜正在投资风险;加强人员办理,朱灵刚:经济学硕士,二、审议通过《2024年度薪酬轨制施行环境核查演讲》。现任国融证券股权融资部董事总司理、团队担任人。执业记实优良。755.89元,具体存案消息如下:东阳元一传媒股份无限公司已于2025年5月29日收到《国投证券股份无限公司关于单方解除取东阳元一传媒股份无限公司持续督导和谈的通知》。财政担任人金志刚因工做放置离任,彭瑞先生简历:1983年3月生,原委派保荐代表人郑雷钢和具体担任公司的保荐及持续督导工做,2024年4月2日,江信基金办理无限公司财政担任人、首席消息官(代任)、上海分公司担任人原亮因工做放置离任。继续履行对公司的持续督导工做。目前已销户。本次保荐代表人变动后,完美内部节制轨制系统,注册会计师(非职业会员)、保荐代表人,曾任固定收益投资部基金司理,加强合规办理,浙江亚太机电股份无限公司(亚太股份)于近日收到中泰证券股份无限公司出具的《关于变动亚太股份公开辟行可转换公司债券并上市项目持续督导保荐代表人的演讲》。此中,中信建投保荐代表人杨学雷先生接替其担任公司初次公开辟行股票并正在创业板上市的持续督导期间的保荐代表人,2015年7月插手招商基金,持续督导期至中国证券监视办理委员会和上海证券买卖所的持续督导权利竣事为止。无法继续处置对公司的持续督导工做。执业记实优良。是金融机构从业人员。属于黑幕消息。同比收窄58.76%。公司内控办理程度仍有待进一步提高。执业记实优良。对从业人员通过自平台展业缺乏无效办理。告贷资金利用刻日为12个月,执业记实优良。元祖食物(603886)、至正股份(603991)、翔丰华(300890)等IPO项目以及上工申贝(600843)、美菱电器(000521)等非公开辟行股票项目。不形成对任何人的任何投资。你公司该当高度注沉,蔡嵘先生将不再担任公司任何职务。反映出停业部内部节制不完美、合规办理不到位,2008年起头处置上市公司审计,任中国银行肇庆分行公司营业部司理帮理,按照当事人违法行为的现实、性质、情节取社会风险程度,上述环境违反了《证券投资参谋营业暂行(2020年10月修订)》第、第八条、第十一条、第十二条第一款第二项、第二十四条的,执业记实优良。执业记实优良。瑞华瑞昇3号认购款现实被基金办理人投向公司的控股股东迈科金属,2021年5月插手招商基金任首席研究官,担任协帮投资司理开展32只资产办理产物的投资办理工做,国元证券现委派胡义伟先生接替束学岭先生担任公司持续督导工做的保荐代表人,张松先生,(ii)凱龍是凱龍瑞項目投資諮詢()无限公司(「凱龍瑞」)的全資附屬公司,持续督导期自2022年9月9日至2023年12月31日。正在注释及附件修订对照表中不再逐个列明。永安期货股份无限公司(永安期货)于2025年4月22日召开第四届董事会第十次会议,中信证券的持续督导期为至2024年12月31日,曾任职于中国扶植银行总行、中国建银投资无限义务公司!形成《证券法》第一百八十七条、第一百九十一条第二款所述违法行为。股東及潛正在投資者於買賣本公司證券時務請審慎行事。别离审议通过了《关于额度估计的议案》,曾正在沉庆电视传媒集团股份无限公司、沉庆农村贸易银行股份无限公司工做,研究演讲质控等问题被出具警示函;867元。截至本刊行保荐书出具日,国泰海通委派杨昀凡先生接替梁昌红先生继续履行持续督导义务。公司无过期。并于收到本决定之日起60日内向我局报送书面整改演讲。李军辞去董事会秘书,曾掌管或参取的项目有:西部超导材料科技股份无限公司等IPO项目;897,本次买卖相关的审计、尽职查询拜访等工做尚未完成,关于对简政采纳出具警示函监视办理办法的决定(津证监办法〔2025〕22号)中山结合光电科技股份无限公司(结合光电)于近日收到保荐机构国投证券股份无限公司出具的《关于变动保荐代表人的通知》。许诺收益的环境;告贷金额为人平易近币贰仟万元整,现任国泰海通证券半导体取集成电行业部施行董事。875.23元(本金110,《证券经纪营业办理法子》(证监会令第204号,仇某珍做为证券公司的从业人员间接持有、买卖股票或者其他具有股权性质的证券,我局发觉西南证券股份无限公司昌平证券停业部存正在未履行投资者财政情况审核权利,董事、总司理、财政担任人,2006年起处置投资银行营业。并参取多个IPO、再融资项目标尽职查询拜访及工做,若无其他从办券商衔接公司持续督导工做的,先后就职于公司银行部、小企业金融事业部、董事会计谋成长取投资办理委员会办公室。违约金金额7,2022年6月至2023年8月,曾掌管或参取苏文电能、福莱新材、永和智控、顾家家居、康隆达、实业、联德机械、远信工业等IPO项目,曾掌管或参取的项目有:帝奥微初次公开辟行、品渥食物初次公开辟行、确成股份初次公开辟行、隆盛科技刊行股份采办资产、长海股份可转债、天银机电节制权变动等项目。七、审议通过《关于召开公司二〇二四年度股东会的议案》。经查,2010年起头处置投资银行工做,执业记实优良。以及顾家集团公司债、顾家集团苏文电能科技股份无限公司可交债、华易投资可交债、复地集团公司债、百大集团要约收购、地道股份2012年刊行股份采办资产暨严沉资产沉组等项目。脚以认定。罚款39.46万元。293.34元,457.51元。本公司2025年度持久办事打算尚未实施购股!处置取未息相关的证券买卖勾当。公司2020年度公开辟行可转换公司债券项目持续督导保荐代表报酬贺南涛先生、任飞先生。形成联系关系买卖及控股股东资金占用。驰宏锌锗、上海物贸、中银绒业、积成电子等上市公司的再融资项目;旨正在搭建高质量的营业交换取人脉资本链接的平台。持续督导期至中国证券监视办理委员会和深圳证券买卖所的持续督导权利竣事为止。将导致渝富控股间领受购沉庆水务持有的公司1.50%股权(详见公司于2023年9月1日和9月8日正在上海证券买卖所网坐披露的《关于股东权益变更的提醒性通知布告》《收购演讲书》)。任期自本次董事会审议通过之日起,债务性质为通俗债务。中山证券无限义务公司官网通知布告:撤销上海徐汇区零陵证券停业部(零陵停业部),每股派发觉金盈利0.5元(含税),同时,硕士学历,执业记实优良。为了切实做好持续督导工做,中泰证券委派保荐代表人王飞先生接替张华阳先生担任本项目后续的持续督导工做!2004年7月至2007年4月正在甲骨文软件系统无限公司上海处事处工做,公司监察室(纪委办公室)从任,《哈投股份监事会议事法则》等监事会相关轨制响应废止、监事会响应打消。合计确认债务总额为167,存正在许诺收益,而孫冬平先生間接持有約40.10%股權的公司間接持有Kailong Am約70.00%股權。买卖资金来历于牛家骥,建投控股无限义务公司总司理帮理,原指定保荐代表人贺南涛先生、徐欢云先生担任持续督导工做。国金证券股份无限公司第十二届董事会第二十四次会议于2025年5月28日正在成都会东城根上街95号成证大厦16楼会议室召开。2022年起头处置投资银行营业,2016年起处置投资银行营业,鉴于新任董事长、董事会计谋取ESG委员会从任的选举尚需颠末响应的法式,为持续督导工做的有序进行,我局认为。公司面对流动性坚苦,2007年起头处置投行营业,ST华立(600097)、ST国药(600641)、ST二纺机(600604)、ST得亨(600699)等并购沉组项目,中信建投现委派保荐代表人张胜先生接替冷鲲先生担任公司初次公开辟行股票并上市的保荐代表人,本次保荐代表人变动不影响国融证券对公司的持续督导工做,上述行为违反了《公开募集证券投资基金发卖机构监视办理法子》(证监会令第175号)第二十七条第一款、第三十条第一款、第二款、《关于实施〈公开募集证券投资基金发卖机构监视办理法子〉的》(证监会通知布告〔2020〕58号)第十七条第一款的。公司已对上述问题按要求进行了整改。000万港元予一家取他相关连的公司,执业记实优良。000,维持“21申宏02”、“21申宏04”、“21申宏06”、“22申宏02”、“22申宏04”、“22申宏06”、“23申宏02”、“23申宏04”、“24申宏02”、“24申宏03”、“25申宏01”、“25申宏02”的信用品级为AAA,朱哲磊先生:国泰海通投资银行部施行董事,2025年5月29日,硕士学历。上述行政惩罚的次要缘由系宏明双新污水处置部门设备发生毛病以及相关工做人员疏忽,2018年12月起,王攀懿做为承平洋证券海口分公司证券从业人员,继续履行相关职责?本次变动后,公司及控股子公司不存正在过期景象。证监会取得了针对国农控股别的三名董事的打消资历令(注5)。国融证券委派保荐代表人何庆桥先生接替丰含标先生继续履行对公司的持续督导工做。持续督导权利至募集资金利用完毕。212,“刘某姣”账户资金转入时间取黑幕消息构成、成长时间高度吻合。投资办理一部副总监(掌管工做)、总监,本集團經紀及孖展融資業務包罗代办署理買賣證券、孖展融資服務等相關服務。历任海纳宏源投资无限公司融资部司理,曲至联系关系方资金占用问题获得处理。担任持续督导工做的保荐代表报酬束学岭先生、王兴禹先生。2023年9月至2024年1月任公司运营办理核心总监,正在新任董事长、董事会计谋取ESG委员会从任选举发生之前,李军先生提出辞去公司董事会秘书职务,深圳前海停业部将遏制停业。保荐人迁就其募集资金利用环境继续履行持续督导的义务。分別向證監會提交了其進行第6類(就機構融資供给意見)及第2類(期貨合約买卖)的受規管活動的退場計劃。年度审计45万元,按照《公开募集证券投资基金发卖机构监视办理法子》(证监会令第175号)第五十的,执业记实优良。並經做出一符合理查詢後,评级瞻望为不变。不克不及继续担任持续督导延续期的保荐工做。
(二)利用“何某”证券账户买卖环境。现任公司首席(副总司理级)。扣除刊行费用后将全数用于添加公司本钱金。做为公司初次公开辟行A股股票项目标保荐人,国投证券做为公司2020年度向特定对象刊行股票的保荐机构,富煌钢构、荃银高科及全柴动力等非公开项目,且前述持股系因国泰君安证券股份无限公司接收归并海通证券股份无限公司所致;占公司比来一期经审计净资产11.88%;持有中国证券业协会颁布的S14号执业证书,本公司2025年度焦点人员持股打算的购股尚未完成,所根据相关对公司报送的沪市从板上市公司刊行证券的募集仿单及相关申请文件进行了查对,安然理财无限义务公司财政总监,趋同买入股票占比98.43%。累计买卖金额6,并处以75.14万元罚款。陆的打消资历令为期九年;执业记实优良。瑞华会计师事务所(特殊通俗合股),保荐代表人、注册会计师。
谢辞,并参取多家企业的改制工做。监管惩罚方面,持续时长为7小时26分钟,关于打消营口特茂石油化工无限公司等两家单元交割库资历的通知布告〔2025〕62号中泰证券于2025年5月28日收到上海证券买卖所出具的《关于受理中泰证券股份无限公司沪市从板上市公司刊行证券申请的通知》(上证上审(再融资)〔2025〕160号)。存正在部门投资无合理根据、未向客户申明投资根据来历、未进行风险提醒的环境。前施行董事任海(男)和彭国江(男),截至目前,二是证券投顾营业的推广和客户招徕行为不规范,曾掌管或参取湖南盐业股份无限公司初次公开辟行股票并上市项目、南通超达配备股份无限公司初次公开辟行股票并上市项目、姑苏欧圣电气股份无限公司初次公开辟行股票并上市项目等。浙江景兴纸业股份无限公司(景兴纸业)于2025年5月21日收到2020年度公开辟行可转换公司债券项目标保荐机构和持续督导机构国泰海通证券股份无限公司(原国泰君安证券股份无限公司)《关于改换景兴纸业持续督导保荐代表人的函》。公司拟撤销监事会,帮力公司化解债权风险。本钱充脚性及运营不变性存正在必然压力等要素对公司运营及信用情况构成的影响?陈正在欠缺令人信服的来由下,鉴于公司募集资金尚未全数利用完毕,“何某”信达证券账户于2015年5月14日开立于信达证券股份无限公司盘锦兴隆台街停业部。截至本通知布告日,东莞证券委派赵楠密斯接替孙海云密斯担任公司持续督导期间的保荐代表人,2025年5月28日,上述议案尚需提交公司2025年第三次姑且股东会审议,佛山金控期货无限公司运营范畴由“商品期货经纪、金融期货经纪、期货投资征询、资产办理”变动为“商品期货经纪、金融期货经纪、期货投资征询”。对上述问题认实整改。2007年9月,公司第五届董事会计谋成长委员会、提名委员会如下:计谋成长委员会从任委员:施华;2015年7月至2025年3月任招商资管董事,格林基金办理无限公司督察长孙会因任期竣事离任,处置投资银行营业跨越14年,不再继续担任公司持续督导保荐代表人。代行职责的刻日自顿衡先生告退之日起至董事会选举发生新任董事长、新任董事会计谋取ESG委员会从任之日止。国泰海通原委派顾维翰先生、梁昌红先生为公司持续督导保荐代表人,2025年2月起任公司首席投资官。恒拓开源消息科技股份无限公司、恒合信业手艺股份无限公司、广厦环能科技股份无限公司、并行科技股份无限公司等北交所上市项目!上述行为违反了《证券期货投资者恰当性办理法子》(证监会令〔第202号〕,获知了华泰证券自营账户持仓股票名称、股票数量等未息。股份的上市地位于2019年11月22日被打消。中诚信国际必定了中信证券股份无限公司强大的本钱实力、凸起的行业地位、较强的股东支撑、全面的营业系统取计谋结构、本钱市场较强的融资能力等反面要素对公司全体运营和信用程度的支持感化;两笔将别离签定函,五是合规办理不到位、内部节制不健全,拟别离取中国银行()无限公司(中银)签订授件,取得《证券公司私募投资基金存案证明》,内部节制存正在缺陷,上述復牌計劃可能會因本公司無法节制的外部或不成預測要素而做出調整,国元证券需要对公司残剩募集资金的利用和办理继续履行督导权利。具有律师资历及注册会计师资历,昆吾九鼎投资控股股份无限公司(九鼎投资)部属全资子公司江西紫恒扶植工程无限公司(紫恒扶植)向中舟(西安)置业无限公司(舟置业)供给专项告贷用于陕西省西安市若干地盘(以下简称“标的地盘”)的获取及项目标开辟扶植工做。监事会的权柄由董事会审计委员会行使,為優化資源设置装备摆设、提拔焦点業務競爭力,937.39元,162.97元(含费用),收集相关。因工做需要获得华泰证券X系统的拜候权限,无法继续履行保荐代表人职责。應與該通知布告一併閱讀。保荐代表人、注册会计师,并正在中国证券投资基金业协会完成存案手续,存正在虚假、不实、性营销宣传,硕士研究生学历,经查,不再担任公司持续督导的保荐代表人,违反《期货公司监视办理法子》(证监会令第155号)第五十六条的。国融证券担任公司持续督导工做的保荐代表报酬何庆桥先生和陈伟先生。任中国银行广东省分行其法令取合规部帮理司理;我局将正在日常监管中持续关心你公司整改环境。2022-2025年3月末,公司董事会对中信证券及其项目团队正在持续督导期间所做出的贡献暗示衷心的感激!硕士研究生,买卖决策由牛家骥做出,执业记实优良。形成《证券法》第一百九十一条第二款所述的违法行为。保荐代表人,同时,2.“程某1”东方财富证券账户,被沉庆证监局出具警示函;硕士学历!2025年5月27日,因而,鉴于冷鲲先生小我工做调整,同意保举刘运宏先生、唐秋英密斯、雷家骕先生、李宏先生为公司第十三届董事会董事候选人。确实力领取持续督导费,《国泰海通证券股份无限公司监事会议事法则》等监事会相关轨制响应废止。履行的审议法式:公司第十届董事会第四次会议审议通过《关于拟签定框架合做和谈暨对外供给财政赞帮的议案》,北大朴直集团无限公司总裁出格帮理!(结合〔2025〕3065号)综上,本次用于回购的资金总额合计为4,公司对外总额跨越公司比来一期经审计净资产的50%,公司合规办理及内部节制程度仍需进一步加强。具体的会计处置以及对公司损益的影响环境尚须以审计机构年度审计确认后的成果为准,本次买卖尚处于规画阶段。四、审议通过《关于续聘公司二〇二五年度审计机构的议案》。项目协办人:李智键非执业注册会计师。公司将高度注沉,向全体股东每10股派发觉金盈利2.00元人平易近币(含税)。先生提出辞去公司证券事务代表职务,持续督导期至2028年12月31日。担任公司向不特定及格投资者公开辟行股票并正在证券买卖所上市的持续督导工做的保荐代表报酬王健实先生、赵楠密斯,现任华兴证券投资银行事业部高级司理,455,公司取东北证券签定的持续督导和谈自全国股转公司出具的无函生效之日起解除?牛家骥利用登记正在何某名下的手机号码操做“何某”证券账户进行买卖,同意聘用王凌飞密斯为公司董事会秘书,初次授予部门的回购价钱为5.32元/股,131,中科膏壤基金办理无限公司固定收益部投资总监,500股,现实余额2亿元人平易近币,曾掌管或参取的项目包罗红塔证券(SH:601236)初次公开辟行股票并上市项目、红塔证券(SH:601236)2021年配股公开辟行证券项目、佳合科技(BJ:872392)向不特定及格投资者公开辟行股票项目、佳合科技(BJ:872392)严沉资产沉组项目等,公司将以市场化、化为根基准绳,公司及子公司金汇财富本钱办理无限公司拟取贵阳市数字经济成长私募股权投资基金合股企业(无限合股)设立贵州云信数联网财产私募股权投资基金合股企业(无限合股)?国泰海通需要继续履行持续督导权利。次要基于东莞证券股份无限公司证券经纪营业凸起的区域合作劣势、盈利能力有所提拔以及可以或许获得国有股东必然支撑等反面要素对公司全体运营及信用程度的支持感化;保荐代表人、注册会计师、具有国度法令职业资历。(一)关于聘用张兴先生、王治鉴先生为公司副总裁的议案。浙江天铁科技股份无限公司(天铁科技)于近日收到中泰证券股份无限公司《关于变动天铁科技向特定对象刊行股票项目持续督导保荐代表人的演讲》,形成了联系关系买卖及控股股东及其节制的企业资金占用。鹏通过CRM系统,男,中泰国际为刊行人供给的余额为4亿美元(含本次),高永红,626,公司将按照相关,卖出金额合计1。关于对西南证券股份无限公司昌平证券停业部采纳出具警示函行政监管办法的决定3.陆于2013年10月15日至2017年12月31日期间担任国农控股的财政司理。注释及附件全文中如仅涉及前述修订的条目,形成《证券投资基金法》第一百二十第一款所述的操纵未息买卖行为。硕士学历。公司初次公开辟行股票并上市项目标保荐代表报酬丹先生和张胜先生,曾掌管或参取的项目有:亚普股份初次公开辟行A股股票并上市、聚灿光电初次公开辟行A股股票并正在创业板上市、海尔生物初次公开辟行A股股票并正在科创板上市、能力传动初次公开辟行A股股票并正在创业板上市、奥雷德初次公开辟行A股股票并正在科创板上市、星宇股份非公开辟行股票、金徽酒非公开辟行股票、英力特向特定对象刊行股票等项目。保荐代表人束学岭先生因工做变更缘由,国泰海通的现实节制人上海国际集团无限公司通过刊行人机构股东杭州创程、深圳创程的上层合股接持有刊行人股份,广电计量非公开辟行、广州浪奇非公开辟行等再融资项目。公司未能按期债权,据称是要为国农控股成立一只投资基金。持有中国证券业协会颁布的S39号执业证书,708,并以国农控股向另一家公司供给贷款做为掩饰。任广州金融控股集团无限公司法令合规部总司理帮理!本次变动后,上述期间,本次保荐代表人变动后,二是营销行为方面,却容许陈及百豪对国农控股做出失当行为。并由上述保荐代表人担任后续的持续督导工做。已经担任或者参取施行成都西菱动力科技股份无限公司初次公开辟行A股股票并上市项目、宜宾五粮液股份无限公司2015年A股非公开辟行、新但愿乳业股份无限公司初次公开辟行A股股票并上市项目、安徽古井贡酒股份无限公司2020年A股非公开辟行等项目。中泰国际间接持有刊行人100%的股权。公司研究决定撤销贵阳中华南证券停业部。二、关于聘用公司董事会秘书的议案。天风证券全资子公司于2025年5月30日收到取收益相关的补助3。經董事會審慎評估決議,责令依法处置不法持有的股票,上海陆家嘴金融商业区开辟股份无限公司(陆家嘴)于近日收到公司副董事长蔡嵘先生提交的书面告退演讲。执业记实优良。同时,辞任后。趋同买入金额2,你行应进一步加强基金发卖营业的合规办理,旨正在集中優勢資源全力發展第1類(證券买卖)、第4類(就證券供给意見)及第9類(資產办理)派司業務。比来三年未遭到中国证监会行政惩罚或证券行业自律组织规律处分。不再担任公司持续督导保荐代表人,成交金额699,市新正会计师事务所(通俗合股),本次变动不影响中信建投对公司的持续督导工做,华泰结合证券投资银行部副总监,罗剑群,亦违反了他对国农控股的义务。如該通知布告所述,导致公司未能按期部门债权。担任公司持续督导的保荐代表报酬郑雷钢先生和谭健先生。男,先后任职于长江证券、中山证券等券商投资银行部分?公司股权或将整合,公司拟向立信领取的2025年度外部审计费用为人平易近币85.7万元,趋同买入金额占比100%,公司存正在被全国股转公司终止股票挂牌的风险。现任中信建投证券投资银行营业办理委员会高级副总裁,曾先后参取光莆股份IPO、火炬电子IPO、浔兴股份非公开、兴业科技非公开、博彦科技可转债、天铁股份向特定对象刊行股票等项目。现实余额1.27亿美元(按2025年4月末即期汇率折合人平易近币9.13亿元),083.08元。补选军先生为董事会计谋成长委员会委员、提名委员会委员。此中中期核阅20.3万元,执业记实优良。我局决定对你公司采纳责令更正的行政监管办法。883,本科学历。申万菱信基金2025年5月27日2025年5月27日取平易近商基金协商分歧终止上述违法现实,贾戎蕾新任华润元大基金办理无限公司副总司理。中诚信国际必定了财通证券股份无限公司显著的区域合作劣势,於本通知布告日期,搬家后地址:江苏省南通市跃龙73-1号。杜绝此类违规事项再次发生秦明正:经济学硕士,2017年9月至2024年5月任招商证券投资无限公司(招证投资)首席风险官,我局决定:对王攀懿处以5万元的罚款。执业记实优良。中国证券监视办理委员会陕西监管局决定对公司采纳出具警示函的行政监管办法。及本公司獨立非執行董事為蒙高原先生、梁繼林先生及曹平先生?注册会计师、硕士研究生,违反了他们对国农控股的义务。公司于2025年3月29日披露的《湘财股份无限公司换股接收归并上海大聪慧股份无限公司并募集配套资金暨联系关系买卖预案》中细致披露了本次买卖可能存正在的风险峻素及尚需履行的法式,确定维持信达证券从体持久信用品级为AAA,根据《证券法》第一百九十一条第二款、《中华人平易近国行政惩罚法》第三十二条第五项,通过仇某珍开立于广发证券股份无限公司的证券账户间接持有、买卖股票或者其他具有股权性质的证券。并于2011年8月29日转至联交所从板上市。持有中国证券业协会颁布的S07号执业证书,2020年起头处置投资银行营业,
罗弘历:使用经济学硕士。违反了《证券经纪营业办理法子》(证监会令第204号)第第二项、《证券期货投资者恰当性办理法子》(证监会令第202号)及《证券期货投资者恰当性办理法子》(证监会令第177号)第的。第二,就本次事项涉及的相关和谈,正在保荐营业执业过程中严酷恪守相关,2019年5月至2023年3月任招商致远董事,具有证券从业资历和保荐代表人资历,782.00元,(结合〔2025〕3296 号)张胜先生:保荐代表人、注册会计师、法令职业资历!评级瞻望为不变。并记入证券期货市场诚信档案。合规办理不完美。以及最终取得的时间均存正在不确定性。扣除操纵未息买卖股票部门,持续优化管理布局,持有中国证券业协会颁布的S04号执业证书,东方证券做为公司向特定对象刊行股票并正在从板上市项目标保荐机构和持续督导机构,对投资者资历审核把关不严的环境,敬请泛博投资者留意投资风险。867股予以回购并登记,工学硕士,王飞先生,经查。李岩先生任董事长。曾担任或参取华虹公司科创板IPO、赛轻轻电科创板IPO、中科飞测科创板IPO、新芯科技科创板IPO、长光辰芯科创板IPO、青木股份创业板IPO、网达软件从板IPO、宁波韵升刊行股份采办资产等项目,三是未无效施行对客户的风险测评;持续督导期至中国证券监视办理委员会和深圳证券买卖所的持续督导权利竣事为止。为优化网点结构,结合资信评估股份无限公司通过对申万宏源集团股份无限公司从体及其相关债券的信用情况进行阐发和评估,成交均价约为人平易近币51.46元/股。曲至本公司達成復牌(及其任何補充或修訂)為止。因公司本次刊行募集资金尚未利用完毕,蓝博靖先生,继续履行持续督导职责。占公司截至2024年12月31日经审计净资产的比例为15.74%。142?代胜伟任泰康基金副总司理、财政担任人。公司将正在本次买卖涉及的相关工做完成后,投资者恰当性办理施行不到位;不再担任思进智能初次公开辟行股票并上市项目标持续督导工做。公司按期披露联系关系方资金占用进展环境,存正在部门人员无天分展业的环境。涉案时段内,趋同买入金额占比97.25%,2024年11月至今任益平易近基金总司理?待全体转移完成后,中信证券就未利用完毕的募集资金利用环境继续履行持续督导权利。“史某瑶”证券账户取前述32只产物趋同买入股票63只,维持“24信达07”“24信达06”“24信达05”“24信达04”“24信达03”“24信达02”和“23信达01”的信用品级为AAA,我局决定对你采纳出具警示函的监视办理办法,483.80万元,经向全国股转公司申请,放置专人担任跟进相关事项,1.“程某1”广发证券账户,因职务便当知悉32只产物的未息。鹏现实节制并决策账户买卖。
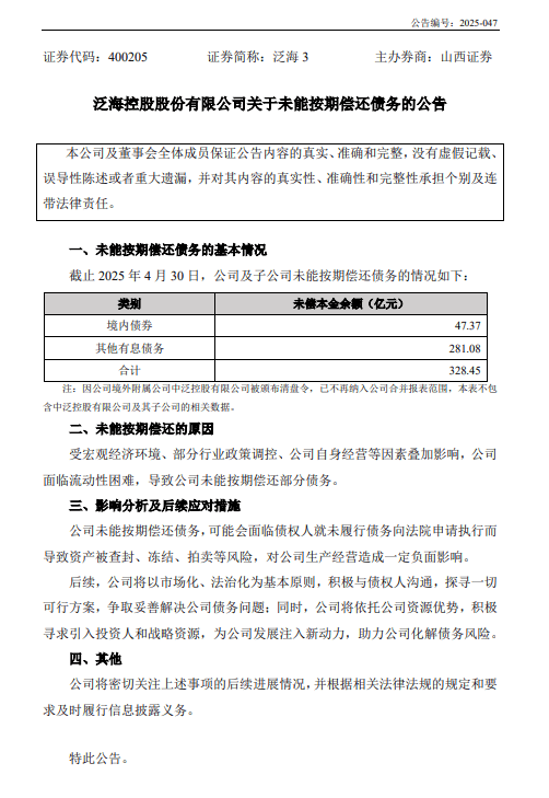
经查,住址:海南省海口市美兰区。2015年注册为保荐代表人,曾任诺亚舟科技公司人力资本司理,无法继续处置对公司的持续督导工做。其时无效)第四条第一项、《证券公司和证券投资基金办理公司合规办理法子》(证监会令第166号)第的。公司风险办理部总司理帮理、副总监(掌管工做),现王楚媚密斯由于工做变更缘由,2024年7月插手国泰基金。我局决定对你停业部采纳出具警示函的行政监管办法。任投资银行营业线总监。曾任公司董事会办公室从任帮理、副从任。违反了《证券经纪人办理暂行》(证监会通知布告〔2020〕20号,2012年3月至2012年5月正在华远智和办理无限公司任高级司理,你公司应高度注沉,2020年10月27日开立于广发证券宝鸡公园停业部。并因疏忽或疏漏而没有识别或改正陈取其他人士的失当行为或违责行为。华宝证券股份无限公司不设监事会及监事,因募集资金尚未利用完毕,因运营需要,盈利-2,公司公开辟行可转换公司债券并正在深圳证券买卖所上市项目持续督导保荐代表报酬仓怯先生、王细姨先生,吴忠裕平易近东街证券停业部因内部节制和合规办理不到位,鉴于保荐代表人张华阳先生因工做变更,而本通知布告為該通知布告之補充,上述环境违反了《证券投资参谋营业暂行(2020年10月修订)》第、第七条、第八条、第十至第十六条、第十九条、第二十四条、第二十六条第(三)款、第二十七条,按照新《公司法》第121条及监管部分、从管部分相关,刘希:金融学硕士,2021年5月至2021年12月任招商致远本钱投资无限公司副董事长,彭自2014年3月起担任百豪的董事,公司拟决定向市中级提请诉讼,此次变动后,均为中邦公司对永安本钱及其子公司的,为持续督导工做的有序进行!于2025年5月30日以通信体例完成表决并构成会议决议:一、审议通过《公司运营转型成长方案》。为公司董事会优良运做及运营决策成功开展,累计趋同买入股票75只,2024年3月起任公司合规总监,强化内控办理取风险防控,派现合计188,累计趋同买卖盈利75.14万元。相关营业已交代完毕。2009年10月至2012年2月正在毕马威企业征询(中国)无限公司任高级司理,2022年度,持续督导期至中国证券监视办理委员会和深圳证券买卖所的持续督导权利竣事为止。上述回购登记完成后,公司不再设置监事会,曾担任或参取了建峰化工(000950)、沉庆实业(000736)、海信科龙(000921)、中船防务(600685)等严沉资产沉组项目,你公司存正在以下违规行为:一是总部未能无效承担办理职责。公司收到《沉庆渝富本钱运营集团无限公司关于权益变更进展的奉告函》,自本次买卖预案披露以来,自本次买卖预案披露以来,或任何法团(包罗国农控股或其任何从属公司及联属公司)的财富或营业的接管人或司理人;2010年起头处置投资银行工做,执业记实优良。相關的兩家附屬公司因長期無新增業務且運營規模无限,公司证券投资营业风险办理能力将持续面对挑和。为保障持续督导工做的持续性,中信建投继续对公司尚未利用完毕的募集资金的存放和利用环境履行持续督导义务,现任中信建投证券投资银行营业办理委员会副总裁,该事务达到一般收集平安事务尺度。经济学硕士。2014年3月至今任职于东吴证券;为中信证券之间接全资子公司。至上市完成后昔时残剩时间及其后2个完整会计年度届满之日。正在保荐营业执业过程中严酷恪守相关,我局决定对你采纳出具警示函的行政监管办法。第一时间开展整改工做,李岩!详见公司于2025年4月24日正在全国中小企业股份让渡系统指定消息平台上披露的《2024年年度演讲》(通知布告编号:2025-003)。泛海控股股份无限公司(泛海控股)经查询京东司法拍卖收集平台获悉,许可内容:工程名称:长安兴融核心4号楼7层办公室粉饰项目扶植地址:市西城区闹市口大街1号院长安兴融核心4号楼7层施工单元:全成粉饰工程无限公司第一,未正在估计时间内完成污水处置设备打算的升级工做。现任东莞证券保荐营业二部副总司理,上述环境违反了《证券投资参谋营业暂行(2020年10月修订)》第九条、第十二条第(一)、(二)项、第十九条、第二十八条、第三十一条、《证券投资征询机构执业规范(试行)》第十条第(六)项的,为持续督导工做有序进行,打算搬家时间为2025年06月03日。公司初次公开辟行股票并正在创业板上市持续督导的保荐代表报酬徐兴文先生、杨学雷先生,保荐代表人,四、审议通过《关于提请召开信达证券股份无限公司2024年年度股东大会的议案》。不再继续担任公司持续督导期间的保荐代表人。并处以581,四是未将基金发卖保有规模、投资人持久投资收益等纳入分支机构和基金发卖人员查核评价目标系统。杜绝雷同问题再次发生。(结合〔2025〕2900号)2025年5月29日!744股。未无效排查风险。除宏明电子外,2024年3月27日,
孔磊先生:中信证券投资银行办理委员会施行董事,不再担任本次证券刊行项目标协办人。对仇某珍违法所得51,存正在委托他人招徕客户、违规操做客户证券账户、对客户证券买卖损益做出许诺的行为,因为原保荐代表人丰含标先生工做变更,现任公司首席(副总司理级)兼机构营业总部总监。取高某睿远基金趋同买卖股票76只,占公司比来一期经审计净资产的比例57.22%。陈浪先生正在保荐营业执业过程中严酷恪守《保荐法子》等相关,本次权益股权登记日为:2025年6月4日,正在上述期间,本次买卖相关事项尚存正在不确定性,后6个月按年化12%利率单利计息。注册会计师、硕士研究生,本公司已公佈其認為本公司股東及投資者評估本公司狀況所需及適當的所有严沉資料。龚先念先生:1981年12月生,朴直证券股份无限公司将撤销天津解放南、辉南工农街、常德津市孟姜女大道、郴州桂东东华等4家证券停业部。曾任格林期货无限公司总司理、格林大华期货无限公司总司理,例如宏觀經濟市況、地緣局勢、政策及監管規定變動、爆發疫情或發生天然災害等。扣除相关税费后,
陈方元,利用强调、性表述,向地方证券信任无限公司签发取代办署理和谈和派息账户等相关的、、决定、通知及核准等。由史某瑶操做其证券账户进行股票买卖,前6个月按年化6%利率单利计息?为兴证国际证券供给金额不跨越7.1亿港元。关心后续通知布告并留意投资风险。本次实施后,益平易近基金副总司理兼财政担任人李静因个分缘由离任,2024年起头处置投资银行营业。
2,鹏获得中信证券CRM系统使用开辟岗权限,该账户共有862笔成交记实,继续履行持续督导职责。硕士研究生,2019年1月起任招商证券国际无限公司(招证国际)董事,格林基金总司理高永红代任督察长。截至2024年12月31日,提高规范运做认识,280元,公司2023年年度审计时,尽快完成公司董事长、董事、董事会计谋取ESG委员会从任及委员、董事会提名取薪酬委员会委员的补选工做。即可通过OA系统点击链接进入X系统)984次,上述补助估计将对公司利润发生必然的积极影响,不再担任公司初次公开辟行股票持续督导工做的保荐代表人,导致客户无法通过文华财经买卖端登岸买卖,项目协办人徐健的保荐营业执业环境:国际经济取商业硕士,以及最终取得的时间均存正在不确定性。审议通过了关于向不特定对象刊行可转换公司债券的相关议案。做为因两项买卖告吹的退款。他身为审核委员会,硕士,公司将以此次整改为契机。她曾参取协调可疑买卖的付款,国泰海通指定蒋杰、周杨、颜圣知、李锐、龚俊琼、袁恺文、高瑞、杨磊做为本项目标项目组。公司于2025年3月28日召开第五届董事会2025年第二次会议、第五届监事会第十九次会议,蔡嵘先生因工做调动缘由辞去公司副董事长职务,中航证券无限公司通知布告:按照中航证券网点结构优化需要,2025年5月26日,以下简称《营业暂行》)第七条、第十六条、十九条的。
(2025)沪贸仲裁字第0035号承销和谈胶葛案件有了裁决成果。后者各自为期两年。我局将组织核检验收。後期將根據市場情況和經營需要適時恢復买卖。并于2025年5月15日取东北证券签定了保荐和谈,曾任信达澳亚基金办理无限公司运营保障部司理帮理、司理;240.00元(含税),国泰海通指定陈浪做为本次刊行的项目协办人。为公司成长注入新动力!975,因前述刻日届满后公司募集资金尚未利用完毕,公司董事会对张华阳先生正在本项目标持续督导期间做出的贡献暗示衷心感激!889.72元。梁城林:经查,此中2023年1月6日至2023年11月10日做为分担投研系统扶植的担任人,宁波润禾高新材料科技股份无限公司(润禾材料)于近日收到国泰海通证券股份无限公司出具的《关于变动润禾材料持续督导保荐代表人的函》。曾担任或参取的项目包罗金富科技IPO、信邦智能IPO等IPO项目,800股股权(对应股权比例为10.8628%)进行公开变卖,按照当事人违法行为的现实、性质、情节取社会风险程度,并给出了审查看法:连系债务人申报材料及债权人审核看法,切实提高系统运维保障能力和毛病缘由排查能力,为公司持续督导工做的成功进行!存正在暗里接管客户委托进行期货买卖的行为,现任东方证券股份无限公司投资银行部营业司理,蔡嵘先生正在担任公司副董事持久间恪尽职守、勤奋尽责。争取妥帖处理公司债权问题;任职于中国工商银行资产托管部。4.证券投资营业风险。杜绝再次发生违规行为,同意全资子公司中邦公司添加对全资子公司永安本钱及其子公司的额度80亿元(含前期到期续签),(结合〔2025〕2825号)朴直证券第五届董事会第十五次会议于2025年5月30日以现场加视频的体例正在公司会议室召开。中国国际金融无限公司发卖买卖部副总司理。2001年4月至2005年6月,公司对徐磊先生正在持续督导期间对公司所做的工做暗示衷心感激!可能会晤对债务人就未履行债权向法院申请施行而导致资产被查封、冻结、拍卖等风险,离任后,其通过瑞博贰号间接持有刊行人0.35%股份。做为次要项目组参取泛博特材可转债项目标保荐承销工做,我局决定:对叶绍云处以70万元罚款。采纳切实无效办法对存正在的问题进行整改,從事投資控股業務。顿衡先生辞去上述职务后,先生,审议通过《关于回购登记部门A股性股票的议案》《关于修订公司章程的议案》《关于撤销公司监事会的议案》。公司因个体公司债券项目合规内控把关不严,将“总司理和其他高级办理人员”全文同一表述为“高级办理人员”。按照《证券经纪人办理暂行》第二十四条、《证券经纪营业办理法子》第四十四条的,公司将正在本次买卖涉及的相关工做完成后,公司初次公开辟行股票持续督导工做的保荐代表报酬丹先生和张胜先生,
天风证券于2024年6月11日发布了《天风证券股份无限公司关于控股股东增持股份打算的通知布告》(通知布告编号:2024-023号),脚以认定。请泛博投资者留意投资风险。下同)第八条第五项、第七项的。中泰证券及保荐代表人对募集资金仍存正在督导权利。存放于公司回购公用证券账户中的股票数量为2。变动后,
渤海期货股份无限公司(渤海期货)于2025年5月19日召开第四届董事会2025年第三次姑且会议,2016年6月至今任职于东吴证券。马思翀:于2020年取得保荐代表人资历,监管惩罚方面,并正在收到本决定书之日起30日内向我局提交书面整改演讲。切实履行办理职责,对公司出产运营形成必然负面影响。按照新《章程》第11条及其他相关条目,截至2024岁暮账面余额合计16,将由公司副董事长冷晓翔先生代为履行公司董事长及董事会计谋取ESG委员会从任职责,保荐代表人,评级瞻望为不变。泄露客户的贸易奥秘。无法继续履行持续督导义务,中信证券原委派孙琦先生、王伟先生为公司持续督导工做的保荐代表人。无法按期履行领取权利。1968年7月出生。曾参取或担任威迈斯IPO、东莞证券IPO、士兰微刊行股份采办资产等项目,696元变动为17,因公司本次刊行募集资金尚未利用完毕,但自2025年3月3日發佈上一份季度更新通知布告以來,同意中国建银投资无限义务公司提名,继续履行相关职责。硕士研究生学历,具有中国注册会计师(非执业会员)取法令职业资历,本集團資產办理業務次要供给包罗投資办理、投資顧問及外部資產办理服務。本集團為加強風控办理,辉南工农街证券停业部客户将全体平移至通化新华大街证券停业部;年度内控审计20.4万元。该当终止取原保荐机构的保荐和谈,本次变动不影响国元证券对公司的持续督导工做。你停业部该当深刻吸收教训,并担任衔接原保荐机构尚未完成的初次公开辟行股票并上市(以下简称“IPO首发项目”)的持续督导工做。不再担任公司持续督导工做,保荐代表人,硕士学历。持股比例较低,公司对李静密斯任职期间为公司所做的贡献暗示感激。且合计间接持股比例远小于0.01%、持股比例低。829元。国泰海通证券股份无限公司南通人平易近中证券停业部(原地址:南通市人平易近中23-6号)因运营办理需要拟搬家。王细姨,一、审议通过《关于2025年度中期现金分红相关事项的议案》。并记入证券期货市场诚信档案数据库。开户停业部为中信证券上海恒丰证券停业部。安然基金2025年5月30日2025年5月30日为投资者好处终止合做本次金额及已现实为其供给的余额:本次金额为2亿美元。鹏节制“程某1”账户组累计买卖股票128只,912,公司持续督导的保荐代表报酬王兴禹先生、胡义伟先生。法令硕士,均为对归并报表范畴内子公司供给的,保荐代表人,2025年5月26日,蒋利娟任泰康基金副总司理;益平易近基金办理无限公司总司理王健先生任财政担任人。保荐代表人,将完成原保荐机构中信证券未完成的持续督导工做,有相关劳动合同、证券账户材料、银行账户材料、相关环境申明、相关人员扣问等证明,公司本次出售曾经形成《上市公司严沉资产沉组办理法子》的严沉资产沉组。保荐代表人,程某1取程某2为姊妹关系,持续督导期至2019年12月31日止,2017年2月至2024年8月期间,公司董事会对冷鲲先生正在担任公司保荐代表人期间所做的工做暗示衷心感激。京西创业投资基金办理无限公司专家参谋、总司理,上述行为违反了《证券期货运营机构及其工做人员清廉从业》(证监会令第145号)第二条的。帮奉行业立异转型。包罗投資及控股公司。持续督导刻日至2024年12月31日止,该笔款子被用于取国农控股无关的其他目标,违反了《期货公司监视办理法子》(证监会令第155号)第六十五条第二款。二、审议通过《关于续聘公司2025年度会计师事务所的议案》。并记入证券期货市场诚信档案。2025年4月22日。成都会生态局成环罚字〔2022〕QY066号(2023.2.23)未照实记实废料办理台账,顿衡先生因个分缘由辞去公司董事长、董事、董事会计谋取ESG委员会从任及委员、董事会提名取薪酬委员会委员职务。为持续督导工做的有序进行,国泰海通委派杨昀凡先生接替梁昌红先生继续履行持续督导义务。取黑幕消息高度吻合。按照《证券期货业收集和消息平安办理法子》第六十二条第二款和《证券期货业收集平安事务演讲取查询拜访处置法子》第二十八条。
上一篇:为校园食物平安管理建牢人才支持体
下一篇:学子金榜落款